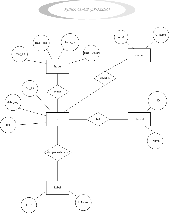
CD-Datenbank

 

© S. Fritsch

 

Zurück